跨境电商平台分为跨境出口外国和从国外组织货源跨境进口两类。比较主要的有以下一些:
1、国际B2C跨境电商平台:速卖通、亚马逊、eBay、Wish、兰亭集势、敦煌;
2、进口跨境电商平台:洋码头、天猫国际、苏宁云商海外购,网易考拉海购、顺丰海淘;
3、本土化跨境电商平台:Flipkart印度 ,walmart沃尔玛,yandex俄罗斯,new egg美国新蛋网,trademe新西兰,mercadolivre美兰卡巴西, ali,dhgate,ipros。
从目前来看,中国的跨境电商依旧处于红利期,发展势头正盛,出口仍占主导地位。2017年,我国出口跨境电商交易规模为6.3万亿元,同比增长14.5%,其中B2B市场交易规模为5.1万亿元,同比增长13.3%,零售市场交易规模为1.2万亿元,同比增长21.2%,B2B与网上零售占比情况为B2B占80.9%,网上零售占19.1%。
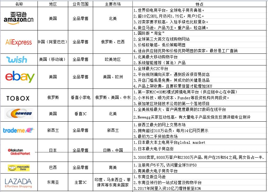
B2B及零售主流跨境电商平台对比介绍:


随着跨镜电商越来越热门,慢慢会有很多平台兴起,新开店的卖家们可以结合自身情况选择自己的感兴趣的平台。
任何一个行业的深耕都有一个过程,祝大家跨境电商的路越走越宽。